找找看?
您现在的位置:首页 > 新闻 > 展会信息 > 正文

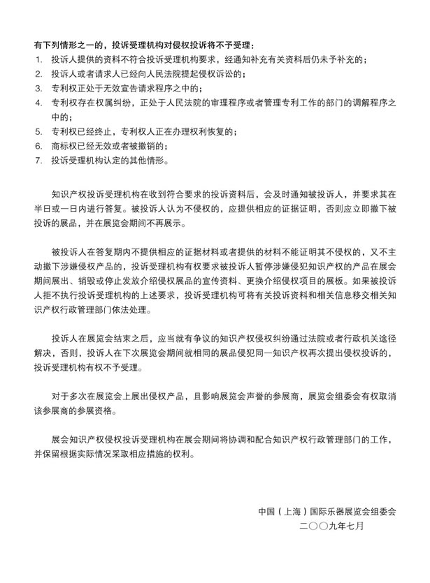
09上海乐展现场知识产权保护通知

2009年08月21日    来源:    

 上一页 1   2   下一页  2/2

******************************

【邀 请】欢迎关注《神州乐器网》官方微博:http://weibo.com/chinayq
【分 享】欢迎订阅投稿《神州乐器网》:www.chinayq.com;分享你身边的器乐故事,提出意见或建议,请直接投稿 shenzhouyueqi#163.com
【关注我们】官方微信:神州乐器网 神州乐器网微信关注

责任编辑:admin

【网站声明】
1.本网所发布的内容信息部分来源于网络,并不意味着赞同其观点或证实其内容的真实性。
2.本网站所刊发、转载的文章,其版权均归原作者所有;其他媒体、网站或个人从本网转载使用,必须保留本网注明的“稿件来源”,并自负版权等法律责任。如对稿件内容有疑议,请及时与我们联系。
3.转载此文是出于传递更多信息之目的。若有来源标注错误或侵犯了您的合法权益,请作者持权属证明与本网联系,我们将及时更正、删除,谢谢。 邮箱地址:shenzhouyueqi@163.com。

现在有人发表评论   查看所有评论
*为避免恶意留言或垃圾评论信息,发表内容不得低于10个字符! 评论人: 
相关文章
企业服务
每日关注
图文推荐
热门乐器
关于我们 | 广告服务 | 会员服务 | 网站声明 | 隐私保护 | 著作权与商标声明 | 网络用户服务 | 友情链接